CHEM2131 Laboratory Experiments Summary

Comprehensive Step-by-Step Guide with Visual References

Complete Procedures for All 11 Experiments

Author: Iraj Mehrnia, Durham College - 2025

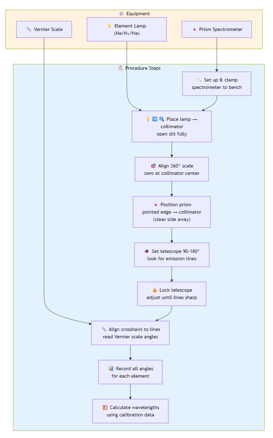
EXPERIMENT 1: Emission Spectra of Various Elements

Equipment: Prism spectrometer, element lamps (He, H₂, Ne/Ar)

Steps:

  1. Set up prism spectrometer and clamp to bench
  2. Place lamp in front of collimator, open slit fully
  3. Align 360° scale with zero at collimator center, lock prism table
  4. Position prism with pointed edge toward collimator (clear side away)
  5. Set telescope 90-180°, look for emission spectrum lines
  6. Lock telescope, adjust prism table until lines are sharp and vertical
  7. Close slit until spectrum is narrow but visible
  8. For each spectral line: align crosshairs, read Vernier scale angle
  9. Record angles for all visible lines for each element
  10. Use helium calibration data to determine hydrogen wavelengths
  11. Calculate % error vs. literature values
  12. Calculate Rydberg constant from data
EXPERIMENT 1: Emission Spectra of Various Elements
EXPERIMENT 1: Emission Spectra of Various Elements
Click image for high-resolution interactive diagram

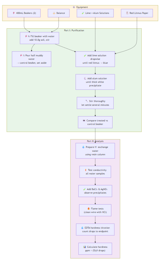
EXPERIMENT 2: Water Purification and Analysis

Part I - Water Purification:

  1. Fill experimental beaker ¾ with water, add 10.0g soil, stir
  2. Pour half muddy water into control beaker, set aside
  3. Add lime solution dropwise until red litmus turns blue
  4. Add alum solution until thick white precipitate forms
  5. Stir thoroughly and let settle for several minutes
  6. Compare treated vs. control beaker

Part II - Water Analysis:

  1. Prepare hydrogen exchange filtered water using resin column
  2. Test conductivity of all water samples with LED device
  3. Add BaCl₂ and AgNO₃ to samples, observe precipitates
  4. Perform flame tests (clean wire with HCl between tests)
  5. Determine water hardness by EDTA titration (count drops to endpoint)
  6. Calculate hardness in ppm using: hardness (ppm) ≈ (5)(# of drops)
EXPERIMENT 2: Water Purification and Analysis
EXPERIMENT 2: Water Purification and Analysis
Click image for high-resolution interactive diagram

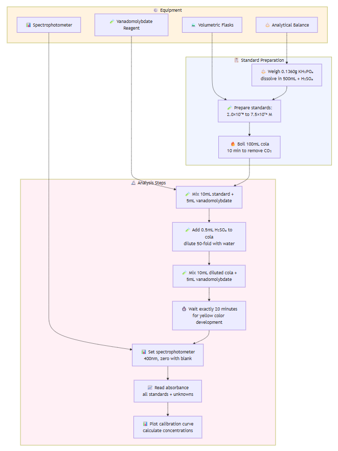
EXPERIMENT 3: Determination of Phosphate in Cola

Preparation:

  1. Weigh 0.1360g dry KH₂PO₄, dissolve in 500mL water with 0.5mL H₂SO₄
  2. Prepare standards: 2.0×10⁻⁵, 5.0×10⁻⁵, 1.0×10⁻⁴, 5.0×10⁻⁴, 7.5×10⁻⁴ M
  3. Boil 100mL cola for 10 minutes to remove CO₂

Analysis:

  1. Mix 10mL each standard + 5mL vanadomolybdate reagent
  2. Add 0.5mL H₂SO₄ to cola, dilute 50-fold
  3. Mix 10mL diluted cola + 5mL vanadomolybdate reagent
  4. Wait 20 minutes for color development
  5. Measure absorbance at 400nm (blank = zero)
  6. Plot calibration curve, determine cola phosphate concentration
  7. Account for dilution factor in final calculation
EXPERIMENT 3: Determination of Phosphate in Cola
EXPERIMENT 3: Determination of Phosphate in Cola
Click image for high-resolution interactive diagram

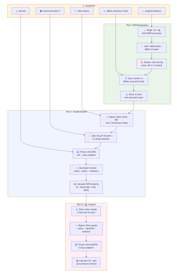
EXPERIMENT 4: EDTA Preparation and Standardization

Part I - EDTA Preparation:

  1. Weigh 1.8-1.9g dried EDTA, record exact weight
  2. Add 1 NaOH pellet + 400mL DI water in 500mL beaker
  3. Dissolve with stirring (gentle heat ≤40°C if needed)
  4. Cool, transfer quantitatively to 500mL volumetric flask
  5. Dilute to mark with deionized water

Part II - EDTA Standardization:

  1. Pipet 25mL of 0.01M Mg²⁺ standard into 3 Erlenmeyer flasks
  2. Add 1mL pH 10 buffer + 2-4 drops Eriochrome Black T to each
  3. Titrate with prepared EDTA solution to color change (red → blue)
  4. Run blank titration (25mL DI water + buffer + indicator)
  5. Calculate EDTA molarity using: M = (Vol Mg²⁺ × M Mg²⁺)/(Vol EDTA)

Part III - Calcium in Water:

  1. Dilute unknown water sample 5-fold
  2. Pipet 25mL diluted sample into Erlenmeyer flask
  3. Add 2mL NH₃/NH₄Cl buffer + 1mL Mg/EDTA + indicator
  4. Titrate with standardized EDTA to blue endpoint
  5. Calculate Ca²⁺ concentration, convert to ppm
EXPERIMENT 4: EDTA Preparation and Standardization
EXPERIMENT 4: EDTA Preparation and Standardization
Click image for high-resolution interactive diagram

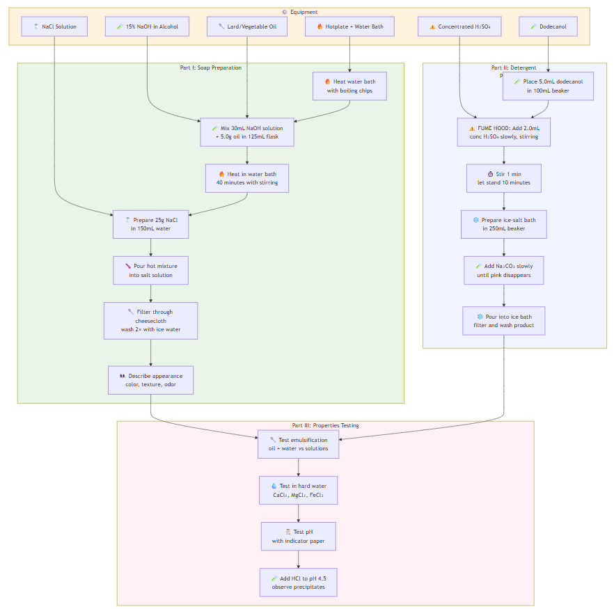
EXPERIMENT 5: Soaps and Detergents

Part I - Soap Preparation:

  1. Fill large beaker with water, add boiling chips, heat
  2. Add 30mL 15% NaOH alcohol solution to small beaker
  3. Place 5.0g lard/oil in 125mL flask + NaOH solution
  4. Add boiling chips, cover with watch glass
  5. Heat in boiling water bath for 40 minutes
  6. Prepare salt solution: 25g NaCl in 150mL water
  7. Pour hot reaction mixture into salt solution, stir
  8. Filter through cheesecloth, wash twice with ice water
  9. Describe soap appearance, color, texture, odor

Part II - Detergent Preparation:

  1. Place 5.0mL dodecanol in 100mL beaker
  2. FUME HOOD: Slowly add 2.0mL concentrated H₂SO₄ while stirring
  3. Stir 1 minute, let stand 10 minutes
  4. Prepare ice-salt bath in 250mL beaker
  5. Add phenolphthalein to 15mL dilute Na₂CO₃
  6. Slowly add Na₂CO₃ to dodecanol-H₂SO₄ mixture until pink disappears
  7. Pour into ice-salt bath, filter and wash product

Part III - Testing Properties:

A) Emulsification: Test oil + water vs. oil + soap vs. oil + detergent

B) Hard Water: Test samples with CaCl₂, MgCl₂, FeCl₃ solutions

C) pH: Test with indicator paper

D) Acid Reaction: Add HCl to pH 4.5, observe precipitates

EXPERIMENT 5: Soaps and Detergents
EXPERIMENT 5: Soaps and Detergents
Click image for high-resolution interactive diagram

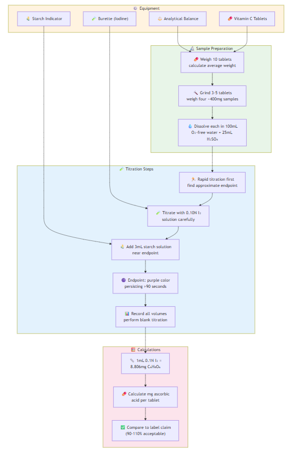
EXPERIMENT 6: Ascorbic Acid in Vitamin C Tablets

Sample Preparation:

  1. Weigh 10 vitamin C tablets, calculate average weight
  2. Grind 3-5 tablets, weigh four ~400mg samples accurately
  3. Dissolve each sample in 100mL oxygen-free water + 25mL 2N H₂SO₄

Titration:

  1. Perform rapid titration first to find approximate endpoint
  2. Titrate samples with 0.10N iodine solution
  3. Add 3mL starch solution as endpoint approaches
  4. Endpoint: dirty purple color persisting >90 seconds
  5. Perform blank titration
  6. Record all volumes accurately

Calculations:

  1. Each mL 0.1N iodine = 8.806mg C₆H₈O₆
  2. Calculate mg ascorbic acid per tablet
  3. Compare to label claim (should be 90.0-110.0% of stated amount)
  4. Determine if results meet USP guidelines
EXPERIMENT 6: Ascorbic Acid in Vitamin C Tablets
EXPERIMENT 6: Ascorbic Acid in Vitamin C Tablets
Click image for high-resolution interactive diagram

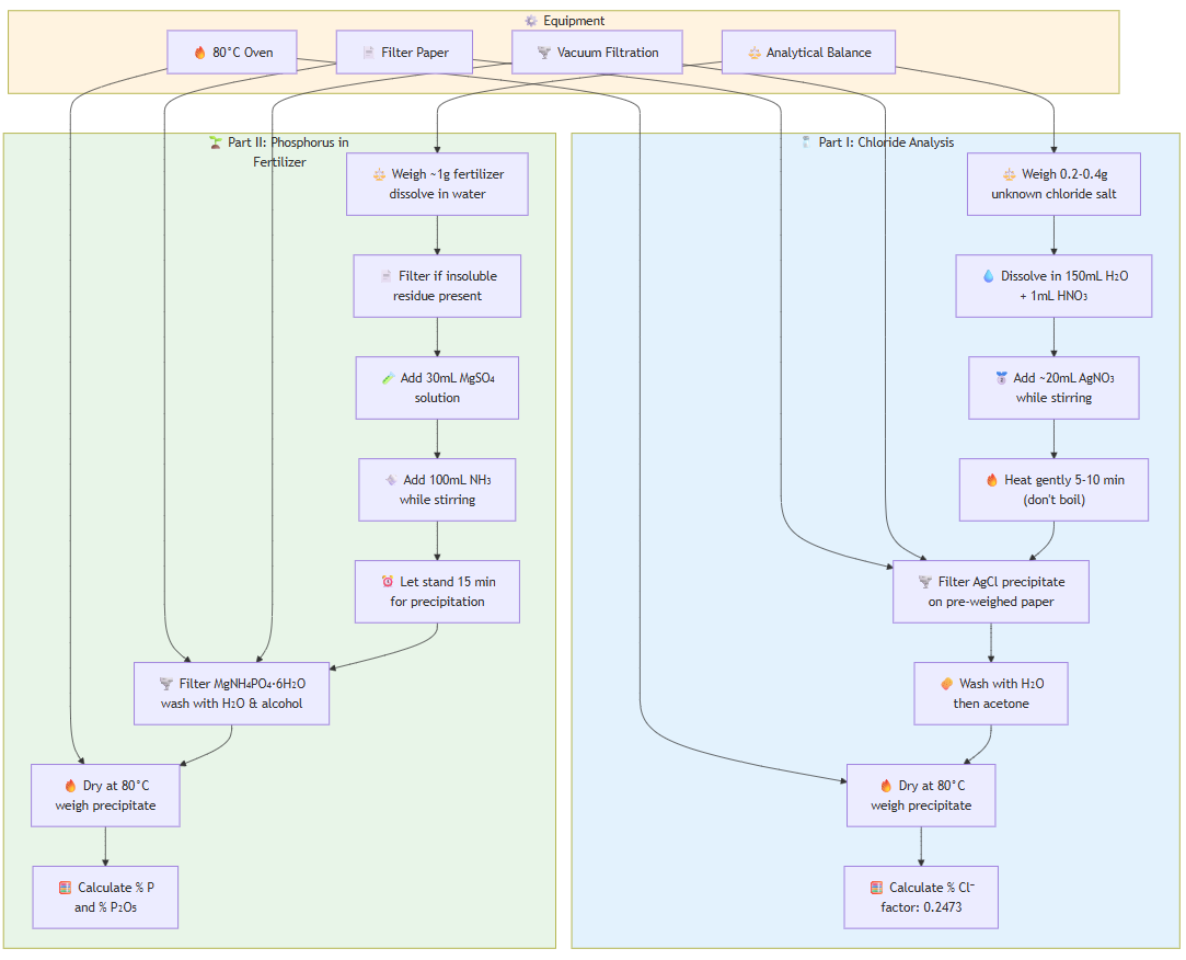
EXPERIMENT 7: Gravimetric Analysis

Part I - Chloride Analysis (duplicate):

  1. Weigh 0.2-0.4g unknown chloride salt accurately
  2. Dissolve in 150mL DI water + 1mL 6M HNO₃ in 250mL beaker
  3. Add ~20mL 0.5M AgNO₃ solution while stirring
  4. Heat gently 5-10 minutes (do not boil), keep warm
  5. Filter on pre-weighed filter paper using vacuum
  6. Wash precipitate with water, then acetone
  7. Dry in 80°C oven, weigh AgCl precipitate
  8. Calculate % chloride using gravimetric factor 0.2473

Part II - Phosphorus in Fertilizer (duplicate):

  1. Weigh ~1g fertilizer, dissolve in 25-30mL water
  2. Filter if insoluble residue present
  3. Add 30mL 10% MgSO₄·7H₂O solution
  4. Slowly add 100mL 2M NH₃ while stirring
  5. Let stand 15 minutes for complete precipitation
  6. Filter on pre-weighed paper, wash with water then 75% isopropanol
  7. Dry at 80°C, weigh MgNH₄PO₄·6H₂O precipitate
  8. Calculate % P and % P₂O₅ in fertilizer sample
EXPERIMENT 7: Gravimetric Analysis
EXPERIMENT 7: Gravimetric Analysis
Click image for high-resolution interactive diagram

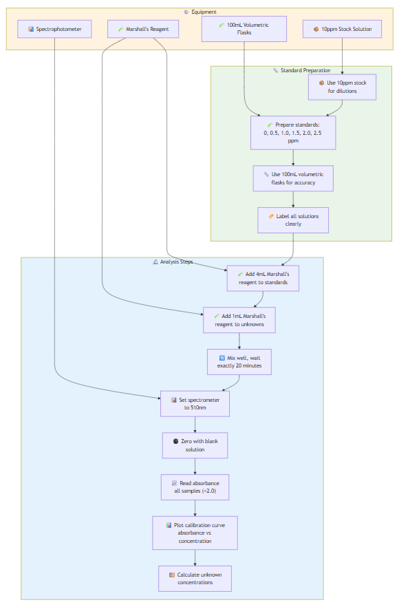
EXPERIMENT 8: Nitrite Content in Water and Soil

Standard Preparation:

  1. Calculate dilutions from 10ppm stock to make 0, 0.5, 1.0, 1.5, 2.0, 2.5 ppm standards
  2. Use 100mL volumetric flasks for accurate dilutions
  3. Label all solutions clearly

Analysis:

  1. Add 4mL Marshall's reagent to each standard
  2. Add 1mL Marshall's reagent to unknown water samples
  3. Mix well, wait exactly 20 minutes for color development
  4. Set spectrophotometer to 510nm
  5. Zero with blank solution
  6. Read absorbance of all standards and unknowns
  7. Ensure all readings <2.0 (dilute if necessary)
  8. Plot calibration curve: absorbance vs. concentration
  9. Use equation of line to calculate unknown concentrations
EXPERIMENT 8: Nitrite Content in Water and Soil
EXPERIMENT 8: Nitrite Content in Water and Soil
Click image for high-resolution interactive diagram

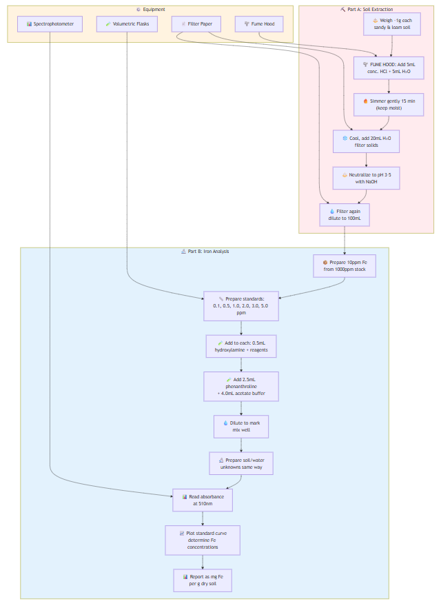
EXPERIMENT 9: Iron Determination

Part A - Soil Extraction:

  1. Weigh ~1g each of sandy and loam soil into 250mL beakers
  2. FUME HOOD: Add 5mL concentrated HCl + 5mL water
  3. Simmer gently 15 minutes (keep moist, add water if needed)
  4. Cool, add 20mL water, filter to remove solids
  5. Neutralize filtrate to pH 3-5 with NaOH
  6. Filter again if necessary, dilute to 100mL

Part B - Iron Analysis:

  1. Prepare 10ppm Fe stock from 1000ppm standard
  2. Prepare standards: 0.10, 0.50, 1.0, 2.0, 3.0, 5.0 ppm in volumetric flasks
  3. Add to each flask: 0.5mL hydroxylamine HCl + 2.5mL phenanthroline + 4.0mL acetate buffer
  4. Dilute to mark, mix well
  5. Prepare soil and water unknowns the same way
  6. Read absorbance at 510nm after color development
  7. Plot standard curve, determine Fe concentrations
  8. Report soil results as mg Fe per g dry soil
EXPERIMENT 9: Iron Determination
EXPERIMENT 9: Iron Determination
Click image for high-resolution interactive diagram

EXPERIMENT 10: Equilibrium

Part I - Qualitative Equilibrium:

A) Iodine/Water System:

  1. Add NaOH drops to I₂ solution, observe color change
  2. Test prediction by adding acid to reverse reaction

B) Fe³⁺/SCN⁻ System:

  1. Mix 10mL each of 0.01M FeCl₃ and KSCN solutions
  2. Divide mixture, add concentrated FeCl₃ to one half, KSCN to other
  3. Observe color intensity changes

C) Cobalt Complex System:

  1. Add 2mL concentrated HCl to 5mL 0.4M Co²⁺ solution twice
  2. Add water incrementally, observe color changes
  3. Test temperature effects: divide solution into 3 tubes
  4. Place in ice bath, room temperature, and boiling water

Part II - Quantitative Ka Determination:

A) Acetic Acid Ka:

  1. Measure pH of 1.0M acetic acid (3 readings)
  2. Prepare 0.5M, 0.2M, 0.1M solutions by dilution
  3. Measure pH of each concentration (3 readings each)
  4. Calculate Ka for each concentration, find average

B) Acetate Ion Effect:

  1. Measure pH of 0.5M acetic acid alone
  2. Measure pH with 0.1M acetate added
  3. Measure pH with 0.3M acetate added
  4. Observe [H₃O⁺] decrease with added acetate

C) Bisulfate Ka:

  1. Mix 10mL 0.1M KHSO₄ + 10mL water
  2. Measure pH, calculate Ka for HSO₄⁻
EXPERIMENT 10: Equilibrium
EXPERIMENT 10: Equilibrium
Click image for high-resolution interactive diagram

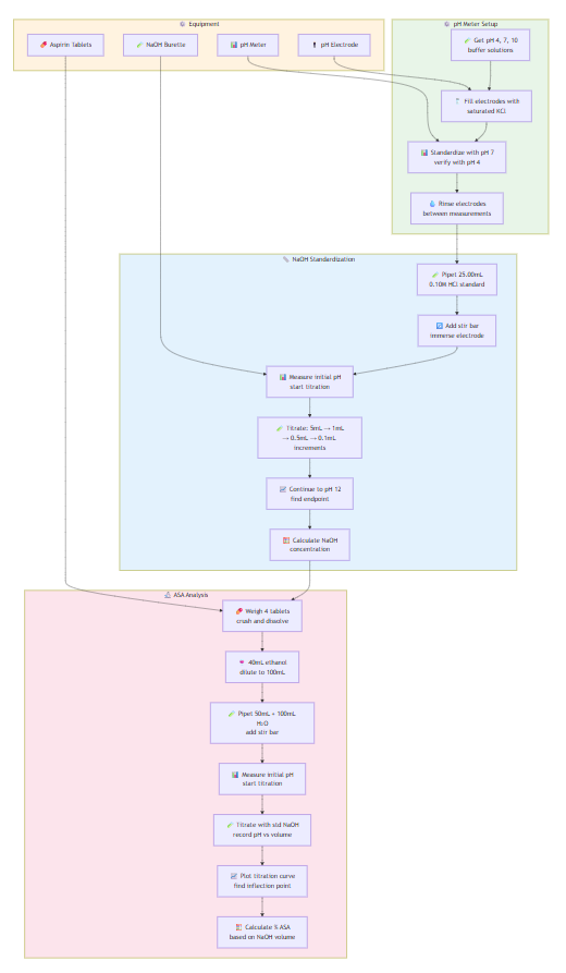
EXPERIMENT 11: Potentiometric Determination of Aspirin

pH Meter Setup:

  1. Obtain pH 4, 7, 10 buffer solutions
  2. Fill electrodes with saturated KCl solution
  3. Standardize with pH 7 buffer, then verify with pH 4
  4. Rinse electrodes between measurements

NaOH Standardization:

  1. Pipet 25.00mL standard 0.10M HCl into 250mL beaker
  2. Add magnetic stir bar, immerse electrode, measure initial pH
  3. Titrate with NaOH: 5mL increments initially, then 1mL, then 0.5mL near endpoint
  4. Add 0.1mL increments through sharp pH rise
  5. Continue to pH 12, determine endpoint, calculate NaOH concentration

ASA Analysis:

  1. Weigh 4 aspirin tablets, crush and dissolve in 40mL 95% ethanol
  2. Dilute to 100mL with water in volumetric flask
  3. Pipet 50mL into 250mL beaker, add 100mL water
  4. Add stir bar, immerse electrode, measure initial pH
  5. Titrate with standardized NaOH, record pH vs. volume
  6. Plot titration curve, find inflection point (equivalence point)
  7. Calculate % ASA in tablet based on NaOH volume at endpoint
EXPERIMENT 11: Potentiometric Determination of Aspirin
EXPERIMENT 11: Potentiometric Determination of Aspirin
Click image for high-resolution interactive diagram

Each experiment builds specific analytical skills while reinforcing fundamental chemistry concepts through hands-on laboratory experience.